Політика та порядок рецензування рукописів
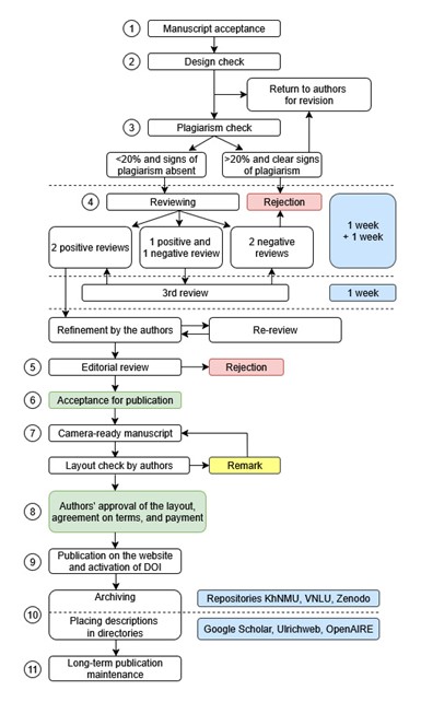
Процедура рецензування статей журналу подвійна засліплена. Порядок роботи із рукописами представлено на схемі:

Рукопис проходить перевірку на плагіат. З рукопису видаляються дані про авторів, їх афіліацію та місце виконання дослідження. Замість повної назви лікарні може бути вписаний профіль лікування (наприклад, у хірургічному стаціонарі). Для рецензування кожного рукопису запрошують мінімум 2 рецензенти. Якщо один висновок негативний, інший позитивний ‒ рукопис рецензує третій рецензент. Порядок роботи з рукописами описаний у публікації: https://doi.org/10.35339/ekm.2025.94.2.nsd Рецензентів підбирає редакція, відповідно до їх медичного фаху та наявності досліджень на тему, висвітлену у публікації. Рецензенти проходять інструктаж. Редактори повідомляють їх про технологію та етику рецензування, можливість/необхідність відмовитися від рецензування за наявності конфлікту інтересів або через недостатнюю кваліфікацію. Для рецензування розроблена анкета, в якій можна також написати будь-які зауваження у вільному стилі. Ця анкета представлена в редакційній статті: https://doi.org/10.35339/msz.2023.92.1.sha Рекомендація рецензента (опубліковати статтю як є; внести зміни та опублікувати; внести зміни та ще раз надати рецензенту на перегляд; відхилити статтю) враховується редакцією, але остаточно рішення щодо публікації приймає редакція.
Політика відкритого доступу
Автори зберігають повні авторські права на свою роботу та надають журналу дозвіл на публікацію без будь-яких обмежень щодо повторного використання чи розповсюдження. Журнал забезпечує довгостроковий доступ до свого контенту, розміщуючи матеріали у визнаних архівах цифрового зберігання. Кожній статті присвоюється цифровий ідентифікатор об'єкта (DOI), щоб гарантувати постійну доступність та надійне цитування. Усі статті містять вбудовану машинозчитувану інформацію про ліцензію Creative Commons для полегшення належного індексування, повторного використання та дотримання вимог відкритого доступу. Метадані на рівні статті доступні у стандартних форматах для полегшення включення до служб індексації та агрегаторів. Авторам дозволяється та рекомендується розміщувати версії in press та остаточні версії опублікованих статей в інституційних або предметних репозиторіях.
Етика публікацій
"Експериментальна і клінічна медицина" ‒ науковий рецензований журнал з відкритим доступом до всіх статей, орієнтований на дотримання кращих практик доказової медицини, доброчесності наукових досліджень та публікації їх результатів. Дотримуватися цих правил має кожний автор, редактор, рецензент та видавець. Контроль виконання етичних правил покладено на редакцію, яка керується настановами: PEMS, DORA, COPE, WAME, ICMJE, CONSORT. При виявленні фактів недоброчесності або при створенні конфлітних ситуацій редакція вживає заходи від попередження авторів та рецензентів до повного припинення співробітництва з ними.
Цей розділ містить:
- принципи, які редакція використовує у роботі
- авторство публікації та авторський внесок
- порядок подання скарг та апеляцій - політика щодо конфлікту інтересів
- політика журналу щодо обміну даними та відтворюваності - етичний нагляд
- правомірне використання чужої інтелектуальної власності
- пост-публікаційні дискусії
- внесення виправлень в опубліковані статті
- відкликання (ретракція) опублікованих статей - боротьба з плагіатом та маніпуляціями цитуваннями
- протидія фальсифікації та фабрикації даних
Редакція використовує у роботі принципи прозорості, доступності, різноманітності, рівності та інклюзивності. При розгляді публікації береться до уваги лише інтелектуальний зміст описаного дослідження, не беруться до уваги стать, раса, сексуальна орієнтація, релігійні переконання авторів. Проте в умовах війни з росією редакція не розглядає рукописи авторів з росії та білорусі, що заборонено законами України. Всім іншим авторам заборонено цитувати в статтях джерела, опубліковані в росії та білорусі, а також посилатися на джерела, опубліковані російською мовою.
Реклама та спонсорство журналу на мають впливу на редакційну політику. Редакція виконує роль арбітра у наукових суперечках авторів та рецензентів, а також виконує виховну роль у питаннях дотримання етики публікацій, особливо для дослідників, які тільки почали свою наукову кар’єру.
Редакція дотримується принципу конфіденційності при збереженні інформації про авторів. У виняткових обставинах редакція може поділитися мінімально необхідною інформацією з редакторами інших журналів, установ та інших організацій, які розслідують випадки етичних порушень та інших неправомірних дій у дослідженнях. Неопубліковані матеріали, розкриті в поданому рукописі, не використовуватися у власних дослідженнях редакторів та рецензентів без письмової згоди автора/авторів. Ідеї авторів, отримані в ході експертної оцінки, зберігаються конфіденційно та не використовуються редакцією або рецензентами для особистої вигоди. Рецензенти не повинні ділитися рецензією або інформацією про статтю з ким-небудь або зв'язуватися з авторами безпосередньо без дозволу редактора.
Авторство публікації та авторський внесок визначаються за чіткими критеріями, щоб гарантувати визнання лише тих осіб, які зробили суттєву інтелектуальну працю. Автором може бути визнана лише особа, яка зробила суттєвий внесок у дослідження: у його концепцію, дизайн, збір даних, аналіз або інтерпретацію; взяла участь у написанні або критичному редагуванні тексту; затвердила фінальну версію та несе відповідальність за цілісність роботи. Особи, які не відповідають цим критеріям, можуть отримати подяку за допомогу у проведенні дослідження в окремому розділі. Для кожної статті обов'язковим є конкретний опис внеску кожного автора з використанням стандартних ролей.
Відповідальність за правильний список авторів лежить на відповідальному авторі, який подає рукопис. Всі зміни в авторстві після подання рукопису на розгляд вимагають письмової згоди кожного автора та пояснення причин редакції. Будь-які суперечки щодо внеску мають бути розкриті редакції. Недотримання цієї політики може призвести до відхилення рукопису, відкликання статті або інших санкцій. Власники авторських прав на опубліковані статті (автори) зазначені у повному тексті всіх статей (PDF).
Розгляд звинувачень у порушенні наукової етики проводиться за участі редакційних колегій, а в окремих випадках – на зборах спільних зборів редакційний колегій та редакційних рад. Порядок подання скарг та апеляцій наступний: протягом двох тижнів після оголошення автору/авторам заяви про виявлені редакцією випадки порушення етики публікацій автор/автори мають письмово зазначити свою незгоду з висновком редакції та викласти факти на захист своєї позиції. Редакція розглядає апеляцію автора/авторів протягом одного місяця та повідомляє письмово своє остаточне рішення про вирішення питання на користь автора/авторів або штрафні санкції (відхилення статті; відкликання опублікованої статті; припинення співробітництва з автором/авторами тощо).
Політика щодо конфлікту інтересів вимагає від усіх учасників процесу публікації (авторів, рецензентів і редакторів) повного розкриття будь-яких фінансових, професійних або особистих інтересів, які можуть вплинути на їхню об'єктивність або бути сприйняті як такі, що впливають. До таких інтересів належать прямі чи непрямі фінансові стосунки, наявність патентів, особисті зв'язки, академічна конкуренція або інтелектуальна прихильність. Ця інформація має бути надана під час подання матеріалу та буде опублікована разом зі статтею, якщо вона буде прийнята, забезпечуючи прозорість для читачів.
Наявність конфлікту інтересів вимагає вжиття заходів для мінімізації його впливу. Редакція, отримавши таке розкриття, вирішує, як впоратися з ситуацією: це може бути передача матеріалу іншому редактору, залучення незалежних рецензентів або інші механізми для збереження неупередженості оцінки. Приховання потенційного конфлікту інтересів розглядається як порушення наукової етики і може призвести до відхилення рукопису, відмови від подальшої співпраці або відкликання вже опублікованої роботи. Якщо рукопис подає редактор журналу, його розглядає інший редактор на загальних засадах, з перевіркою на плагіат та організацією рецензування за подвійною засліпленою процедурою.
Будь-які існуючи або потенційні конфлікти інтересів можуть бути заявлені редакцією у тексті публікацій, повідомлені авторам письмово протягом підготовки рукопису до публікації та оновлюватися, якщо виникають нові конфлікти.
Політика журналу щодо обміну даними та відтворюваності закликає авторів відкрито ділитися даними, програмним кодом, матеріалами та методиками, що лежать в основі їхніх досліджень, щоб сприяти науковій прозорості, верифікації результатів та можливості їх відтворення. Авторам рекомендується завантажувати відповідні набори даних у визнані репозиторії під час подання рукопису та надавати посилання на них у статті. Для емпіричних, дослідницьких та обчислювальних робіт необхідно надавати достатньо детальний опис методів, щоб інші дослідники мали можливість відтворити отримані результати. Журнал заохочує, а в окремих випадках вимагає, подання додаткових матеріалів або публікації пререгістраційних протоколів для експериментальних досліджень. Недотримання цих принципів може вплинути на рішення про прийняття рукопису до публікації.
Автори оригінальних досліджень мають бути готові представити точний звіт про виконану роботу, об'єктивно обговорювати її значущість, описати дослідження із достатньою кількістю деталей і посилань, щоб дозволити іншим повторити роботу, надати для редакційного огляду або публічного доступу дані під час підготовки стаття до опублікування та розумний час після опублікування.
Етичний нагляд, зокрема отримання схвалення відповідного етичного комітету або інституційного оглядового органу, є обов'язковою вимогою для всіх досліджень, до яких залучають людей, тварин, в який використовують зразки тканин або персональні дані. У рукописі має бути чітко зазначено номер протоколу та назва етичного комітету, який надав дозвіл на проведення дослідження, або пояснено причини звільнення від такого схвалення. Для досліджень за участю людей необхідно підтвердити отримання інформованої згоди від усіх учасників. У роботах з тваринами має бути детально описано дотримання принципів гуманного поводження та мінімізації страждань відповідно до чинних національних і міжнародних стандартів. Недотримання цих принципів є серйозним порушенням наукової етики та є підставою для негайного відхилення матеріалу.
Політика журналу щодо інтелектуальної власності базується на повазі до права власності, юридичної практики угод та дотриманні норм національного та міжнародного законодавства. Сам факт подання рукопису до редакції означає, що автори гарантують наявність у них необхідних прав на використання ідей та зображень, наявність дозволів власників чужого контенту або угод на його використання, про які має бути повідомлено редакції. Автори надають видавцю згоду на першу публікацію їх статті із зазначенням ліцензії Creative Commons Attribution-NonCommercial-ShareAlike 4.0 International License для поширення опублікованої статті на умовах цієї ліцензії та публічного договору. Використання чужих зображень вимагає отримання письмового дозволу їх власників, за виключенням лекцій. Для всіх запозичених цитат, зображень та ідеї мають бути зазначені першоджерела. Порушення цих правил, умов ліцензій та угод на використання чужої інтелектуальної власності розслідуються редакцією, можуть призвести до юридичних наслідків та відкликання статті.
Журнал підтримує пост-публікаційні дискусії як важливий інструмент наукового прогресу та корекції оприлюднених даних і заохочує читачів висловлювати конструктивні коментарі, пов'язані з опублікованими матеріалами, через офіційні канали комунікації, такі як листування з редакцією та публікація рецензій на опубліковані статті. У випадку виявлення суттєвих помилок або неточностей, які не впливають на загальні висновки дослідження, за ініціативою авторів або за рішенням редакції публікується виправлення (erratum), яке чітко посилається на оригінальну статтю. У разі виявлення серйозних порушень наукової етики, фабрикації даних, плагіату або невиправних помилок, що підривають достовірність та цінність опублікованої роботи, стаття може бути відкликана (retracted) з розміщенням відповідного повідомлення, що пояснює причини та залишається постійно пов'язаним з оригінальною публікацією, щоб забезпечити цілісність наукового доробку.
Ретракція опублікованої статті може бути спричинена виявленням факту грубого порушення етики (фальсифікація результатів дослідження, плагіат, порушення права на інтелектуальну власність, приховування конфлікту інтересів тощо). Редакція та видавець відмовляються від відповідальності, що виникає внаслідок таких порушень. Редакція скасовує публікацію статті, про що повідомляє у найближчому номері журналу окремою публікацією. Гранки відкликаної статті замінюються на сайту журналу на аналогічні перекреслені червоним. Витрати на публікацію авторам не повертаються.
Редакція забезпечує виявлення, розслідування та врегулювання порушень наукової етики. Для виявлення плагіату редакція використовує професійні програмні засоби перевірки оригінальності текстів для всіх поданих рукописів. Рішення щодо наявності або відсутності плагіату приймає кваліфікований редактор. Орієнтовний поріг запозичень, оформлених з належними посиланнями на першоджерела, встановлено на рівні 20 %.
Боротьба з маніпуляціями цитуваннями є критично важливою складовою редакційної політики. Журнал суворо забороняє практику примусового або необґрунтованого збільшення кількості посилань на публікації журналу, його редакторів або рецензентів з метою штучного впливу на бібліометричні показники. Рецензентам заборонено вимагати від авторів включення цитат власних робіт за відсутності об'єктивних наукових підстав, що виникають безпосередньо з контексту рукопису. Усі рекомендації щодо цитування додаткових джерел, отримані від рецензентів, підлягають обов'язковій перевірці редактором на предмет відповідності науковій доречності. Систематичне виявлення маніпуляцій з цитуванням може призвести до відкликання статті та відмови у подальшій співпраці з авторами, що порушують ці принципи. Єдиним прийнятним способом роботи авторів з джерелами є вивчення джерел та їх належне цитування. Неревалентні посилання на джерела, підібрані під готові тексти випадковим способом, а також посилання на неіснуючі джерела вважаються порушенням етики автора.
Для протидії фальсифікації та фабрикації даних редакція спирається на експертну оцінку методології та аналізу, а також заохочує авторів відкрити первинні дані. При підозрі щодо можливої фальсифікації редакція ініціює формальне розслідування: звертається до авторів за поясненнями та необхідною документацією, а у складних випадках – до установ, де проводилося дослідження. За наявності переконливих доказів порушення стаття відкликається з однозначним поясненням причин у повідомленні про відкликання, яке залишається постійно доступним. Редакція також готова співпрацювати з іншими журналами та такими організаціями, як COPE, для узгоджених дій у складних випадках недобросовісності, забезпечуючи прозору комунікацію з науковою спільнотою про наслідки порушень.
Політика щодо використання штучного інтелекту
Автори несуть повну відповідальність за оригінальність, вірогідність та належне авторство інтелектуального змісту, представленого в рукописі. Використання генеративного штучного інтелекту (ШІ) для виконання творчих та аналітичних завдань, які є суттєвими для наукової праці, є неприйнятним та порушує академічну доброчесність.
Згідно з Таксономією делегування генеративного ШІ (Generative AI Delegation Taxonomy, GAIDeT, 2025), авторам заборонено делегувати будь-які з наступних ключових завдань інструментам генеративного ШІ: формування дослідницьких ідей, гіпотез чи концептуальних рамок дослідження; написання, реорганізація чи парафразування будь-якої частини тексту рукопису, включаючи анотацію, розділи, висновки та підписи до ілюстрацій; пошук, відбір, аналіз, синтез чи інтерпретація наукової літератури з метою створення літературного огляду або обґрунтування дослідження. Використання ШІ для цих цілей прирівнюється до некредитованого авторства та плагіату.
Дозволеним є використання інструментів генеративного ШІ виключно в допоміжних, технічних цілях, які не впливають на інтелектуальний зміст роботи. До таких цей відносяться: перевірка граматики, орфографії та пунктуації; форматування цитат та списку літератури за вимогами журналу; покращення чіткості та читабельності вже написаного автором тексту без зміни його наукового змісту; переклад власного тексту, написаного автором, на мову публікації.
Автори зобов'язуються повністю розкрити будь-яке використання генеративного ШІ у процесі підготовки рукопису в окремому розділі «Декларація щодо використання ШІ». У цьому розділі необхідно чітко вказати назву використаного інструменту, версію, постачальника та конкретний спосіб його застосування на кожному етапі роботи. Відсутність такого розкриття або надання неправдивих відомостей є грубим порушенням редакційної політики та призводить до відмови в публікації або відкликання вже опублікованої статті.
Політика щодо реклами
Журнал відкритий до рекламних пропозицій. Розміщена на сторінках а на сайті журналу реклама має відповідати вимогам Закону України "Про рекламу". Журнал не розглядає пропозиції щодо реклами алкогольних напоїв, виробів з тютюну, гомеопатичних препаратів, зброї та азартих ігор.